Results:
Sign-ups: +38%
Paying users: +304%
Problem
- Low sales
- Live representatives overload
my role
End-to-End Product Designer
- Research & Strategy
- Landing Page Redesign Using Emotional Targeting
- Online Purchase Funnel Optimization
- Complete App Redesign
The original page followed CRO basics:
- CTA above the fold
- No long texts, minimal distractions
- Woman looking toward the CTA
- Testimonials and logos to boost trust
But…
- Design was generic, sparking no real emotions.
The couple felt neutral - The video distracted more than it helped
- Colors and layout felt stifling and cheap. Not inviting
- Messaging (“Meet real dates now”) only promised short-term results. It ignored the powerful matching technology and failed to target serious, paying users
- Plenty of “escape” links pulled users away from the funnel, distracting them from making a decision

- Most paying users were Asian men.
- Original messaging pushed short-term results (“Go on a date soon”), while the company’s real target was people looking for serious, long-term relationships. Result: users registered but didn’t pay.
- Trust, security, and privacy were critical. Successful, goal-oriented users are cautious about sharing personal info.
- Paying users are goal-oriented—so demonstrating star experts and algorithm efficiency matters.
Design & Colors
- Kept corporate palette but redistributed it for a lighter, more inviting feel
- Introduce emotional targeting in imagery
Messaging
- New message: “Find your perfect match”
- Not about wasting energy on another bad date. Not about one-night stands
- About efficiently finding a real soulmate
- Triggering hope and optimism
- Supported with real people’s love stories to build trust and credibility
Variation 1
Emotional Focus
Yes, it’s another romantic couple on a sunny beach.
But the choice was deliberate. Most paying users were conservative Asian men. The emotion wasn’t just romance—it was about possession and obedience, framed positively within a traditional relationship context. (Howdy, fellow feminists, cue the rotten tomatoes! 🙃)
Still, the design had to be:
- Clear and instantly understandable (one CTA)
- Trust-focused
- Pleasant, luxurious, and inviting


Variation 2
This version highlighted the wide range of people users could meet.
Second focus on technology: the innovative algorithm that matches serious relationship seekers through deep personality analysis, shared life plans, and preference similarity.
Goal:
Make the service feel easy to use yet sophisticated, full of possibilities but never overwhelming.
The design emphasized diversity, attractive people, and real outcomes.
- Generic design and wrong messaging
- Distracting video
- Small CTA
- Weak emotional targeting
- Numerous escape routes
- Positive goal-oriented messaging
- Emotional targeting
- Clear, prominent CTA
- Simplified form fields
- Escape routes minimized
- Shorter texts with icons
- Explanatory video added
- Pleasant, trustworthy atmosphere
stage 2
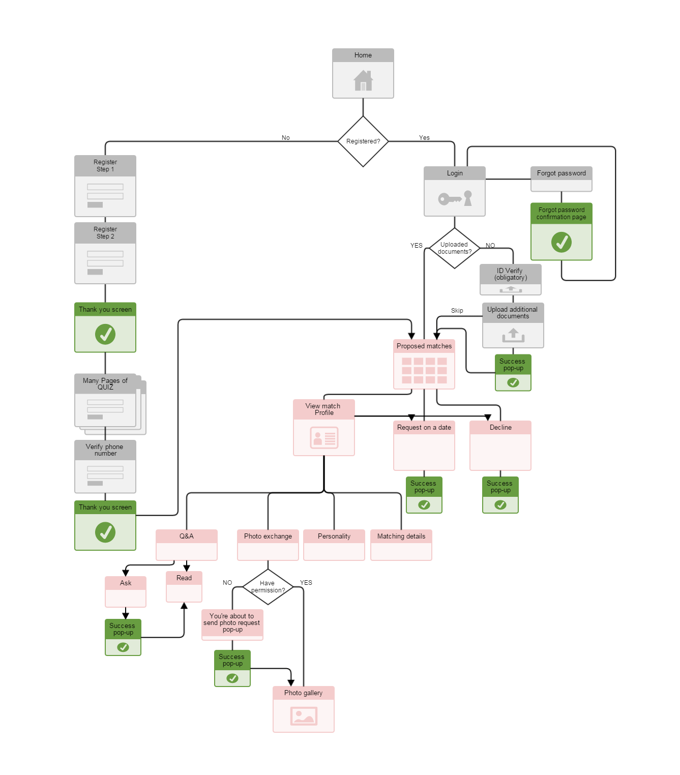
Next step – Optimizing the online purchase funnel.
Company representatives were having a hard time since all sales were made by phone. They would call each person, gather an enormous amount of personal information for the personality quiz, and then convince them to pay for the matching services.
From this step, I dived deep into redesigning the user flow and creating all the screen designs.

Personality quiz
From now on, users were taking the personality quiz in the app and then paying by phone.
Finding matches
The algorithm proposes possible matches based on detailed personal data. When users mutually approve each other, they can schedule a date.